中国政府网
河南政府网
开封政府网
关怀版
无障碍
首页
新闻动态
政务公开
政务服务
政民互动
走进鼓楼
数据发布
您当前的位置:
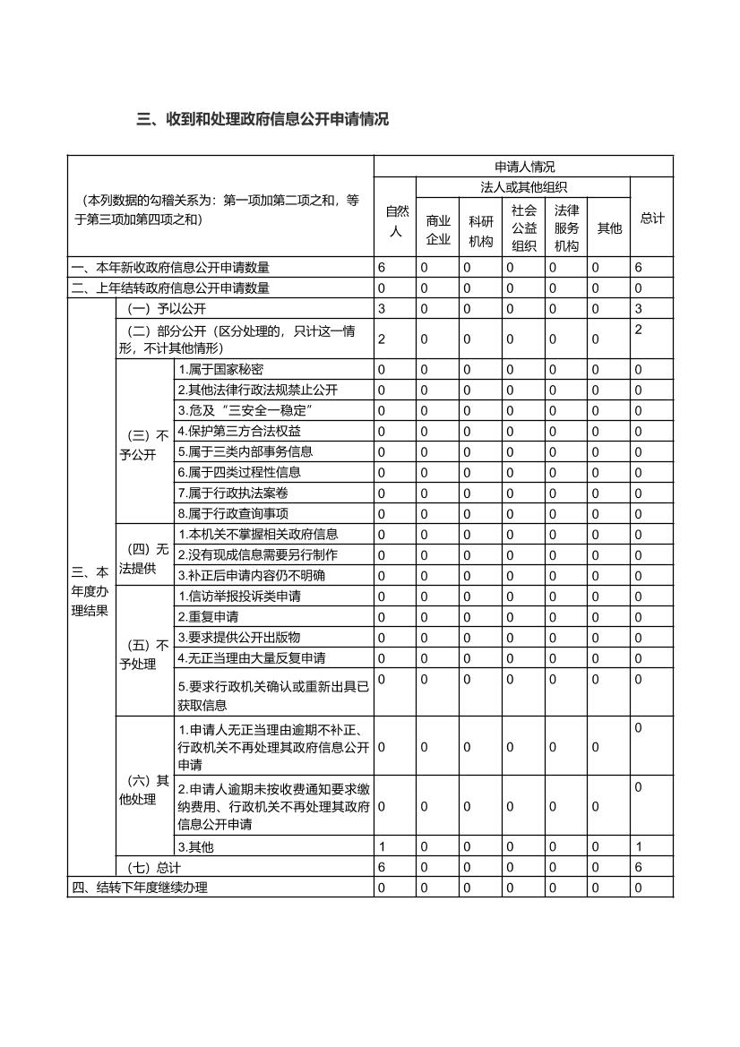
鼓楼区人民政府2024年政府信息公开工作年度报告
来源:
责任编辑:
发布时间:
打印
分享到:
相关文件:
【下载DOC】
【关闭窗口】
扫一扫在手机打开当前页
相关信息